[size=1em]导读近日,欧洲分子生物学组织旗下的国际著名期刊《EMBO Molecular Medicine》在线发表了上海交通大学医学院基础医学院王宏林课题组题为“RIG‐I antiviral signaling drives interleukin‐23 production and psoriasis‐like skin disease”的研究论文。该研究原创性地揭示了病毒感染在激发银屑病(寻常型银屑病)发生发展中的重要作用,首次报道病毒或是引发银屑病的关键因素,打破以往学界普遍认为银屑病是细菌特别是链球菌引起的观念,研究或将为银屑病的有效预防及治疗提供了新思路。

银屑病,又称“牛皮癣”是一种常见的免疫介导的慢性炎症性皮肤疾病,危害全世界1-3%的人口,患者人数达1.45亿,中国大约有800-1000万患者。由于银屑病累及皮肤和全身各处,严重影响病人的生活质量,还会引起并发症,最常见的并发症是代谢综合征、心血管疾病和银屑病型关节炎。2013年,世界卫生组织在第六十七届大会上将银屑病列为全球性健康问题。近年来,陆续有报道表明银屑病的发病受遗传因素和外界环境影响,但其病因学机制尚不清楚。 维甲酸诱导基因I(RIG-I)是RNA病毒的主要传感器之一。编码RIG -I蛋白的基因DDX 58早在2012年就被确认为银屑病的易感基因,其作为胞质内的模式识别受体,能够感知胞内病毒感染并启动下游信号通路抵抗病毒入侵。
RIG‐I expression is increased in lesional skin of psoriasis mouse model and patients
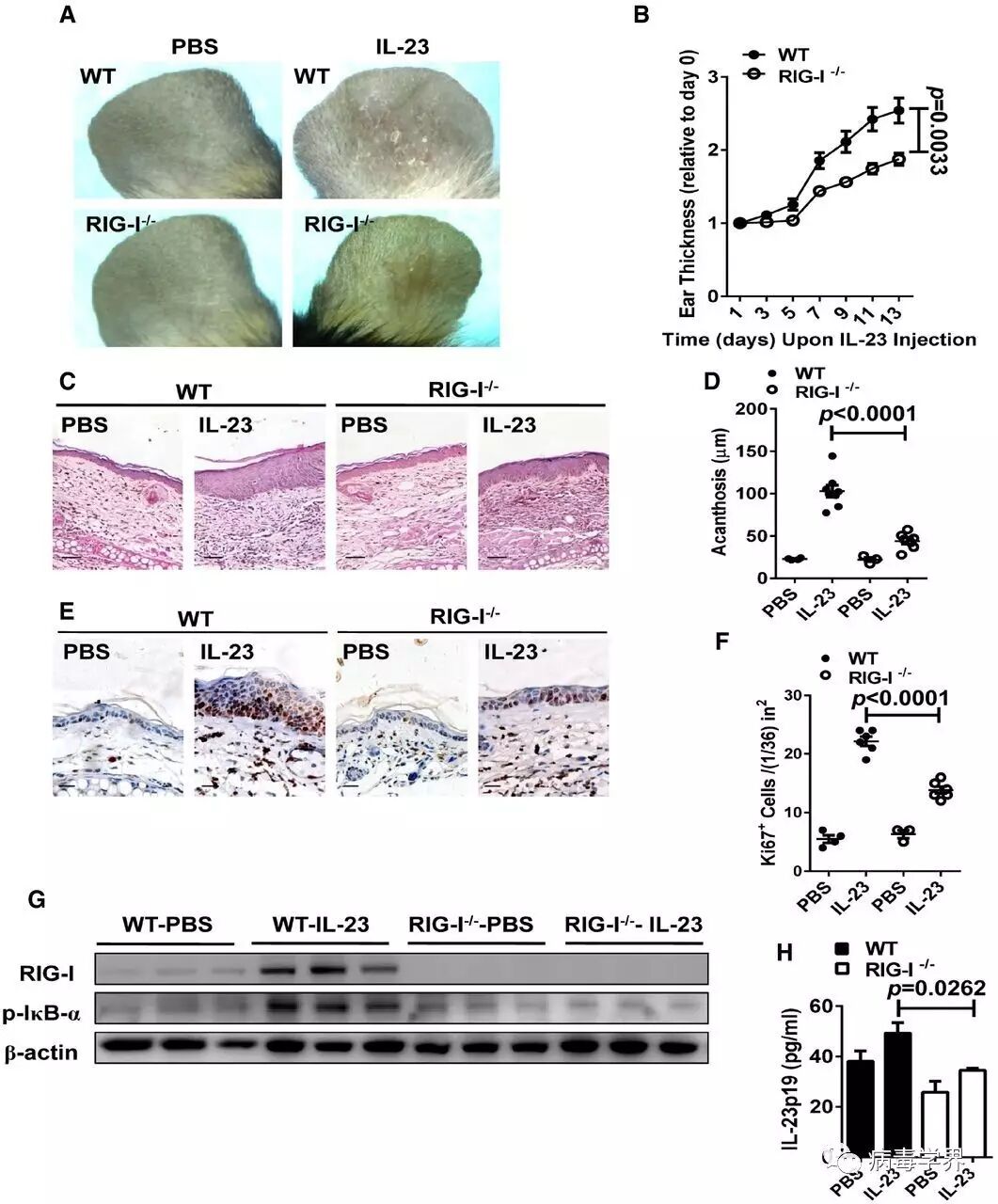
在王宏林研究员的指导下,博士研究生朱慧媛等发现在银屑病患者和类银屑病小鼠模型皮损中,RIG-I的表达是显著上调的。RIG-I的特异性配体(如5'ppp-ds RNA)可直接引起银屑病关键致炎因子IL-23的分泌并诱发小鼠皮肤异常增厚等牛皮癣样皮肤病变。在无任何微生物的环境中,IL-23不能够介导小鼠类银屑病的发生,而RIG-I的基因剔除能显著减轻小鼠类银屑病的症状,此外RIG -I对于咪喹莫特(IMQ)诱导的银屑病样小鼠模型的皮肤炎症的发展也至关重要。进一步研究证实RIG -I介导的内源性IL -23产生依赖于NF—κB信号通路的的活化并主要限于CD 11C +树突状细胞。并通过NF-κB信号通路,和刺激RIG在-I表达自动调节反馈回路。以上研究提示:宿主通过先天模式识别受体的抗病毒免疫反应失调可能引发牛皮癣病理生理学中的皮肤炎症状况.由此,研究人员提出包括甲型流感病毒、家畜和禽类纽卡斯尔流感病毒、呼吸道合胞病毒和丙型肝炎病毒在内的RNA病毒或是引发银屑病的关键因素。IL-23作为人体内的重要细胞因子主要是用来对抗包括病毒在内的微生物感染,而携带银屑病易感基因的个体在对抗病毒时由于信号通路异常,容易失控过量表达,从而引发银屑病。
IL‐23‐induced psoriasis‐like skin disease is attenuated in RIG‐I−/− mice
王宏林表示,如果把人体比作一辆车,当车辆翻越陡坡时自然比走平路需要加大油门,就相当于人体为了抵抗病毒自然会增加抗感染因子一样,然而速度提上去的车如果用于制动的刹车片出现问题,一旦上坡路结束,下坡时速度控制不住就易发生危险。对于携带银屑病易感基因的人群来说,抵抗病毒的抗感染因子失控过量表达就有可能激发银屑病。
王宏林表示,其实以往已有临床观察发现银屑病患者不易感冒,而一旦感冒会加剧银屑病病情,这可能与这类人群抗病毒信号通路及因子异常活跃相关;同时银屑病患者秋冬症状易复发或加重,推测可能是与秋冬流感病毒肆虐有关;另外,在临床上丙肝患者银屑病发病率高,也可能与丙肝病毒参与银屑病的发生发展相关。此次基础研究提出的发病机制新假说为以往临床观察到的现象提供了有力的解释,相信后续对临床治疗银屑病也会有导向性的启示,或能推动针对抗病毒免疫应答异常的靶向治疗。
据悉,王宏林课题组一直致力于银屑病病因学机制和治疗新靶点的研究,是我国银屑病研究的杰出团队。在国家自然科学基金重点项目(31330026)、国家自然科学基金重大研究计划项目(91029730)、国家自然科学基金面上项目(31570922、30972787)和国家重点基础研究计划项目(2014CB541905)资助下,王宏林课题组取得了系列创新性成果。一、鉴定出表皮细胞增殖负调节子SFRP4和pp6为银屑病治疗全新靶点(Jing BAI et al. J Immunol 2015;Sha YAN et al. Nat Commun 2015);二、揭示了银屑病“免疫抑炎细胞/免疫致炎细胞”稳态的调控新机制(Lingyun ZHANG et al. Nat Commun 2015;Huaguo LI et al. J ALLERGY CLIN IMMUN 2016;Fang KE et al. Stem Cells TM 2016;Fang KE et al. Stem Cells 2014)。获得授权专利3项。今后课题组将继续针对银屑病抗病毒免疫应答异常因子的靶向调控进行进一步研究。
Abstract Retinoic acid inducible-gene I (RIG-I) functions as one of the major sensors of RNA viruses. DDX58, which encodes the RIG-I protein, has been newly identified as a susceptibility gene in psoriasis. Here, we show that the activation of RIG-I by 5'ppp-dsRNA, its synthetic ligand, directly causes the production of IL-23 and triggers psoriasis-like skin disease in mice. Repeated injections of IL-23 to the ears failed to induce IL-23 production and a full psoriasis-like skin phenotype, in either germ-free or RIG-I-deficient mice. RIG-I is also critical for a full development of skin inflammation in imiquimod (IMQ)-induced psoriasis-like mouse model. Furthermore, RIG-I-mediated endogenous IL-23 production was mainly confined to the CD11c+ dendritic cells (DCs) via nuclear factor-kappa B (NF-κB)signaling, and stimulated RIG-I expression in an auto-regulatory feedback loop. Thus, our data suggest that the dysregulation in theantiviral immune responses of hosts through the innate pattern recognition receptors may trigger the skin inflammatory conditions in the pathophysiology of psoriasis. 更多阅读:Zhu, Huiyuan, Lou, Fangzhou, Yin, Qianqian, et al. RIG‐I antiviral signaling drives interleukin‐23 production and psoriasis‐like skin disease[J]. EMBO Molecular Medicine.(2017) e201607027
参考来源:上海交通大学医学院 本期编辑:rojjer,Peter
|