找回密码
 立即注册

QQ登录

只需一步,快速开始

搜索
热搜: 活动 交友 discuz
查看: 7211|回复: 11

论坛十周年征文——坐看病毒学界的那些“撕逼大战”

[复制链接]

653

回帖

1007

学分

2万

金币

管理员

积分
1007
发表于 2015-8-18 19:24:54 | 显示全部楼层 |阅读模式
本帖最后由 ipsvirus 于 2015-8-21 10:53 编辑

论坛十周年征文——坐看病毒学界的那些“撕逼大战”


当你辛苦几天熬夜做完实验,却发现实验结果跟别人文章报道的不一样甚至相反时,你是不是有种世界末日的感觉。其实不然,只要你确定肯定你的结论是对的,你可以将你的结论写篇文章投过去,跟大牛打打擂台,嘿嘿,editor 就爱看互掐了,不用多久,你就会声名鹊起,文章被接受,评上高职称,迎娶白富美,走向人生巅峰。。。。。。

3179695_091758715368_2.jpg

撕逼大战形式一:申诉型
举个冠状病毒的例子。

2004 年,加拿大国家研究院(INRS-Institut Armand-Frappier)的冠状病毒研究大牛 Pierre J. Talbot 教授在 Journal of Virology 上发表了一篇文章。他们对人类冠状病毒 OC43(HCoV-OC43)的 ATCC 标准株 VR759(1967年分离得到)和 2001 年 从病人中分离得到的流行株 Paris 进行了全基因组测序。发现这两株 HCoV-OC43 病毒的基因组 RNA 都是 30713 个碱基,但是他们之间只有 6 个碱基的突变,造成 2 个氨基酸的变化。这说明了 HCoV-OC43 的遗传稳定性,相差 34 年的两个毒株其基因组发生基因突变的概率低的令人发指 [1]!


2005 年,来自比利时鲁汶大学(University of Leuven)的 Marc Van Ranst 教授在 Virology 上发文,报道了 2003 和 2004 年分离的 HCoV-OC43 流行株 BE03 和 BE04 的全基因组测序结果 [2]。ATCC 标准株相比,发现这两株流行株除了碱基突变外,在基因组的3’端还有多个插入和缺失突变,特别是其 S 基因,突变率非常高(图 1)。


1.JPG

文章在 2005 年 4 月份被 Virology 接受,Ranst 教授 5 月份就给 Journal of Virology 杂志 editor 写信,信中用了大量数据质疑 Talbot 教授研究的 Paris 病毒株不是 2001 的流行株,而可能是实验操作中污染的 ATCC 标准株;他还根据数据推测出 34 年内 HCoV-OC43 基因组发生的碱基数最少为 163 个,而发生 6 个碱基突变的概率为 4.98×10-61 [3]。Talbot 教授在回信中也坦承他们得出的关于 HCoV-OC43 基因组稳定性的结论存在疑问,但也可以进行解释。首先 Paris 病毒株分离和感染实验中严格遵守生物安全注意事项,保证没有交叉污染的发生。其次,Paris 病毒株 M 基因中存在 T432C 突变,而这一突变在 2001 年冬季分离得到的 HCoV-OC43 毒株中都存在,可以作为一个标志来说明 Paris 病毒株是当年的流行株。最后,在当年分离得到的多株 HCoV-OC43 中,只有 Paris 株像 ATCC 标准株一样能在 HRT-18 细胞中进行复制,说明 Paris 病毒株与 ATCC 标准株非常类似,能够适应 HRT-18 细胞,并且稳定传代。此外,也有文章报道过 RNA 病毒的遗传稳定性要远远高于数据推测,Paris 病毒株的分离可能是一个特例。


这种“撕逼”形式温和,直接给杂志社的editor写信,说那个谁谁谁在你们杂志发的那个文章有问题啊,你们找的 reviewer 有没有水平啊,你看我就做不出来。。。巴拉巴拉的。。。双方博弈都是“纸上谈兵”
撕逼指数:★★★★
精彩指数:★★★



撕逼大战形式二:互掐型
在我刚读研究生,师兄跟我介绍课题时提到过这种争论现象。


在 HCV p7 蛋白研究中主要由三个实验室主导。第一个大牛是美国洛克菲勒大学(The Rockefeller University)的 Charles M. Rice 教授,虽然现在很少做这个蛋白了,但 p7 蛋白是由 Rice 教授实验室在 1994 年首次报道证实 HCV 表达这个大小只有 7 kDa 小分子蛋白 [4]。第二个是英国利兹大学(University of Leeds)的 David J. Rowlands 教授,p7 离子通道活性便是由 David J. Rowlands 教授实验室首先报道[5]。文章第一作者 Stephen D.C. Griffin 现已留校自己当老板继续 p7 的离子通道研究。第三个大牛是来自德国海德堡大学(University of Heidelberg)的 Ralf Bartenschlager。Bartenschlager 教授主要研究方向是 HCV 的组装,p7 除了离子通道功能外,对 HCV 的组装和释放也有一定的作用。


故事得回到 2003 年讲起,Rowlands 教授实验室在 FEBS Letters 上发文,报道发现体外表达的 p7 能够形成六聚体,并且在人工脂双层上用膜片钳能测到电流的通过,说明 p7 也是一种病毒编码的离子通道蛋白(viroporins)。此外,其离子通道活性能够被流感病毒 M2 离子通道抑制剂金刚烷胺(Amantadine)所抑制(图 2A),但没有病毒实验验证(因为 HCV 的体外培养系统直到 2005 年Takaji Wakita从病人上分离得到 JFH1 才建立)。虽然已现在的眼光来看整篇文章能发表就是个奇迹,但这毕竟是新的发现,开创了 HCV 的一个新的研究方向,这也造就了第一作者 Griffin 在 viroporin 研究领域小有名气。


2.JPG

2005 年是 HCV 研究领域的分水岭,因 HCV 体外培养的建立,使得病毒学家终于可以在体外细胞上实现 HCV 的感染和复制。探究 HCV 的感染过程及各个蛋白作用的论(帖)文(子)在各大杂(论)志(坛)上不断发表。2007 年,Bartenschlager 教授实验室利用 JFH1 体外培养系统,就 p7 的离子通道活性在病毒感染过程中的作用进行了深入研究。其中一篇文章发在 PLoS Pathogens 上,主要是通过构建p7缺失或者点突变病毒发现 p7 影响病毒感染的后期阶段包括组装和释放过程 [6]。而另外一篇发在 Hepatology 的文章就很有意思了,作者在细胞水平上检测了金刚烷胺对 HCV 感染的影响,结果发现金刚烷胺对嵌合体 1 型(H77 和 Con1)和 2 型HCV (JFH1 和 Jc1)感染没有任何影响(图 2B)。而且在人工脂双层上进行的膜片钳实验也显示金刚烷胺在无细胞毒性的浓度下对 JFH1 p7 的离子通道完全没有一丁点的抑制作用,而另一种药物 NN-DNJ 的抑制效果就非常好 [7]。


赤果果的打脸啊,不能忍!仅仅一年,Griffin 投回一篇 Hepatology 进行了自辩。他们发现金刚烷胺对 p7 的抑制作用具有基因型依赖性,而且 NN-DNJ 比金刚烷胺效果要好(图 2C)。在病毒感染和电生理实验中证实金刚烷胺确实是对 JFH1 无效但其他几型还是有作用的,而 2003 年 FEBS Letters 上的文章用的是 1b 基因型 J4 的 p7 做的抑制实验,故而具有抑制效果 [8]。但是就金刚烷胺对 H77 和 JC1 的细胞感染抑制实验来看,两个实验室得到的结果还是相反的,无法做出合理解释。


双方各显身手,刀关剑影,你死我活,正是这种擂台 boxing 才让人兴奋尖叫、意犹未尽。
撕逼指数:★★★★
精彩指数:★★★★★



撕逼大战形式三:混战型
一个热点问题会同时受到世界上多个实验室的青睐,能不能把对手踩在脚下,就看谁的实验系统更完善,老板更牛,文章能够很快做实投出也不会受到 reviewers 的刁难。在 Journalof Virology 杂志上就上演了一出关于 HIV-1 Vpu 蛋白研究的撕逼混战。


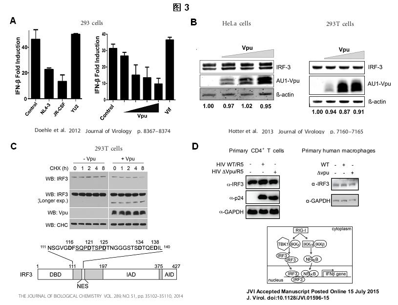
病毒在感染细胞时会激活免疫信号通路从而启动宿主抗病毒免疫反应,而在长期进化过程中,病毒也进化出了特定蛋白来抵抗天然免疫反应。I 型干扰素(IFN-α/β)及 IFN 刺激基因(ISGs)在抗病毒过程中非常重要,之前已经知道 HIV-1 在 T 细胞中能够进行有效的感染复制就依赖于病毒感染时抑制 IFN 产生,但是这一免疫抑制的具体机制并不清楚。2012 年美国华盛顿大学医学院(University of Washington School of Medicine)Michael Gale, Jr. 实验室在 Journal of Virology 上对此抑制机制进行了报道 [9]。IRF3 转录因子是 IFN 的激活因子之一,为了研究 IRF3 是否参与 HIV-1 的感染免疫抑制过程,他们将几株 HIV-1 的重组质粒转染细胞后比较了 IRF3 的表达情况和 IFN-β 的启动子激活情况,结果发现除了 YU2 毒株外,其余 HIV-1 能够降解 IRF3 蛋白从而抑制 IFN-β 。通过基因组序列比较分析发现 YU2 的 Vpu 基因起始密码子突变无法表达 Vpu 蛋白,而且单独表达 Vpu 也能实现 IRF3 的降解(图 3A)。之后通过一些实验发现 Vpu 直接与 IRF3 结合并使得 IRF3 转移至溶酶体而被降解。文章非常简单,鉴于还是解决了一个科学问题发在 Journal of Virology 上也就不做评论了,但是我无法理解直接再用 Vpu 缺陷的 HIV-1 感染 THP-1 细胞打个基因芯片分析下 ISGs 的表达谱也能作为一篇文章同期发表在 Journal of Virology 上 [10]?!大牛就是大牛啊,就是灌水也能发。咳咳,有点跑题了。。。。。。


3.JPG

回到 IRF3 的降解问题。2013 年,德国乌尔姆大学医学中心 Frank Kirchhoff 和 Daniel Sauter 教授合作Vpu 是否能够介导 IRF3 降解进行了深入分析,结果大出意料,两者之间没有半毛钱关系(图 3B),而且Vpu 抑制天然免疫是通过抑制 NF-κB 而非降解 IRF3 来发挥作用的 [11]。文章题目也是够屌,以“HIV-1 Vpu Does Not Degrade Interferon Regulatory Factor 3” 为题发表在 Journal of Virology 上直接驳斥以上两篇文章,让人瞬时觉得 Michael Gale 教授的那两篇文章简直就是在搞笑。


在 Michael Gale 教授还未做出回应之时,来自美国国立卫生研究院(National Institutes ofHealth)的 Juan S. Bonifacino 教授也来参一脚。Bonifacino 实验室在 2014 年 Journal of biological chemistry 上发文,他们发现 Vpu 不与 IRF3 结合,也不会介导 IRF3 转至溶酶体上降解,但是会介导 IRF3 发生 caspase 依赖性的剪切,切割位点位于 IRF3 的 121 或者 125 位的天门冬氨酸上(图 3C)。IRF3 剪切后的 N 端会被蛋白酶体所降解,而 C 端则可能会作为一个 IRF3 拮抗剂抑制 IFN 激活,发挥免疫抑制作用 [12]。


估计 Michael Gale 教授也开始怀疑自己的数据了,但是事情还没有结束,就在上个月,一篇 Journal of Virology 又对 Michael Gale 教授狠狠的补了一刀。美国西奈山伊坎医学院(Icahn School of Medicine at Mount Sinai)的 Viviana Simon 教授课题组用野生型 HIV-1 和 Vpu 缺失突变病毒分别感染原代 CD4+T 细胞和原代巨噬细胞比较 IRF3 的降解情况,结果 IRF3 表达量没有差别,说明 Vpu 不能降解 IRF3 [13]。那 Vpu 究竟是如何抑制 IFN 的产生的呢?IFN-β 的启动子上有 NF-κB 和 IRF3 的结合位点,作者发现 Vpu 能够抑制 NF-κB 的激活而非 IRF3 的激活,Vpu 通过抑制 NF-κB 信号从而抑制了 IFN-β 的产生(图 3D)。


你们真是够了,当 Journal of Virology 是中国病毒学论坛吗,想来一发就来一发!四篇文章就 Vpu 如何发挥免疫抑制作用各抒其词,互相批判。Michael Gale 教授你怎么看,数据全被否定还不来上一发吗?
撕逼指数:★★★★★
精彩指数:★★★★★





小结
个人认为生物实验是世界上变数最大的。换个实验室,换个系统,换个试剂甚至只换个实验员,数据都有可能重复不出来。科学家们在自己的研究领域用自己的方式诠释着科研成果。学术碰撞犹如超新星爆发,是那么的绚丽多彩和激动人心,照亮整个领域,推动思想进步。希望论坛能够成为病毒学研究有志青年学术交流平台,能够成为病毒学科研人员及爱好者的美好家园,让学术思想之花肆意绽放!


本文由中国病毒学论坛原创,欢迎转载,转载请注明出处。

评分

参与人数 1学分 +5 收起 理由
cao1976 + 5 精品文章

查看全部评分

653

回帖

1007

学分

2万

金币

管理员

积分
1007
 楼主| 发表于 2015-8-18 19:30:56 | 显示全部楼层
参考文献

[1] J.R. St-Jean, H. Jacomy, M.Desforges, A. Vabret, F. Freymuth, P.J. Talbot, Human respiratory coronavirusOC43: genetic stability and neuroinvasion, J Virol, 78 (2004) 8824-8834.
[2] L. Vijgen, E. Keyaerts, P.Lemey, E. Moës, S. Li, A.-M. Vandamme, M. Van Ranst, Circulation of geneticallydistinct contemporary human coronavirus OC43 strains, Virology, 337 (2005)85-92.
[3] L. Vijgen, P. Lemey, E.Keyaerts, M. Van Ranst, Genetic variability of human respiratory coronavirusOC43, J Virol, 79 (2005) 3223-3224; author reply 3224-3225.
[4] C. Lin, B.D. Lindenbach, B.M.Pragai, D.W. McCourt, C.M. Rice, Processing in the hepatitis C virus E2-NS2region: identification of p7 and two distinct E2-specific products withdifferent C termini, J Virol, 68 (1994) 5063-5073.
[5] S.D.C. Griffin, L.P. Beales,D.S. Clarke, O. Worsfold, S.D. Evans, J. Jaeger, M.P.G. Harris, D.J. Rowlands,The p7 protein of hepatitis C virus forms an ion channel that is blocked by theantiviral drug, Amantadine, FEBS Letters, 535 (2003) 34-38.
[6] E. Steinmann, F. Penin, S.Kallis, A.H. Patel, R. Bartenschlager, T. Pietschmann, Hepatitis C virus p7protein is crucial for assembly and release of infectious virions, PLoSPathogens, 3 (2007) e103.
[7] E. Steinmann, T. Whitfield, S.Kallis, R.A. Dwek, N. Zitzmann, T. Pietschmann, R. Bartenschlager, Antiviraleffects of amantadine and iminosugar derivatives against hepatitis C virus,Hepatology, 46 (2007) 330-338.
[8] S. Griffin, C. Stgelais, A.M.Owsianka, A.H. Patel, D. Rowlands, M. Harris, Genotype-dependent sensitivity ofhepatitis C virus to inhibitors of the p7 ion channel, Hepatology, 48 (2008)1779-1790.
[9] B.P. Doehle, K. Chang, A.Rustagi, J. McNevin, M.J. McElrath, M. Gale, Jr., Vpu mediates depletion ofinterferon regulatory factor 3 during HIV infection by a lysosome-dependentmechanism, J Virol, 86 (2012) 8367-8374.
[10] B.P. Doehle, K. Chang, L.Fleming, J. McNevin, F. Hladik, M.J. McElrath, M. Gale, Jr., Vpu-deficient HIVstrains stimulate innate immune signaling responses in target cells, J Virol,86 (2012) 8499-8506.
[11] D. Hotter, F. Kirchhoff, D.Sauter, HIV-1 Vpu Does Not Degrade Interferon Regulatory Factor 3, Journal ofVirology, 87 (2013) 7160-7165.
[12] S.Y. Park, A.A. Waheed, Z.R.Zhang, E.O. Freed, J.S. Bonifacino, HIV-1 Vpu accessory protein inducescaspase-mediated cleavage of IRF3 transcription factor, J Biol Chem, 289 (2014)35102-35110.
[13] L. Manganaro, E. de Castro,A.M. Maestre, K. Olivieri, A. García-Sastre, A. Fernandez-Sesma, V. Simon, HIVVpu interferes with NF-κB activity but not with Interferon Regulatory Factor 3,Journal of Virology, (2015) JVI.01596-01515.

3

回帖

65

学分

1153

金币

病毒学院大学生

积分
65
发表于 2015-8-18 20:20:12 | 显示全部楼层
师兄好博学,以武侠小说的style描写了学术界的八卦,最后还歌颂了我们亲爱的中国病毒学论坛,此处必须有掌声啊。。。。

1320

回帖

1835

学分

10万

金币

管理员

积分
1835
QQ
发表于 2015-8-18 20:55:23 | 显示全部楼层
精华啊,佩服

220

回帖

822

学分

7696

金币

管理员

积分
822
QQ
发表于 2015-8-18 21:33:54 | 显示全部楼层
厉害啊

587

回帖

294

学分

2278

金币

版主

积分
294
QQ
发表于 2015-8-18 21:42:56 | 显示全部楼层
写的非常不错啊
好好学习,天天向上!

826

回帖

2853

学分

3万

金币

管理员

积分
2853
发表于 2015-8-19 08:23:34 | 显示全部楼层
必须赞!
我们曾经的VIP课题(Viral Ion channel Project)!

64

回帖

349

学分

8783

金币

版主

积分
349
发表于 2015-8-19 11:40:45 | 显示全部楼层
精品
千万不要按 Ctrl+W

608

回帖

1032

学分

1万

金币

管理员

积分
1032
QQ
发表于 2015-8-19 13:22:56 | 显示全部楼层
只能说你很真的很牛B。

653

回帖

1007

学分

2万

金币

管理员

积分
1007
 楼主| 发表于 2015-8-19 14:01:27 | 显示全部楼层
rojjer 发表于 2015-8-19 13:22
只能说你很真的很牛B。

99

回帖

44

学分

715

金币

版主

积分
44
发表于 2015-9-17 09:33:18 | 显示全部楼层

写的非常不错啊

153

回帖

355

学分

5613

金币

论坛元老

积分
355
发表于 2015-9-30 09:50:15 | 显示全部楼层
精彩!!绝对的精华帖~
ipsvirus 以后可以多写些类似风格的文章,貌似以前一位大牛有过这种风格
您需要登录后才可以回帖 登录 | 立即注册

本版积分规则

QQ|Archiver|手机版|小黑屋|中国病毒学论坛 |网站地图

GMT+8, 2025-11-20 04:45 , Processed in 0.079087 second(s), 30 queries .

Powered by Discuz! X3.5

© 2001-2025 Discuz! Team.

快速回复 返回顶部 返回列表