|
近日,Nature Communications杂志刊登了乌得勒支大学兽医学院传染病和免疫学系的研究人员的论文,描述了一种可以绕过宿主因子的肠道病毒,并识别出额外的病毒粒子不稳定性作为规避宿主因子的潜在机制。 
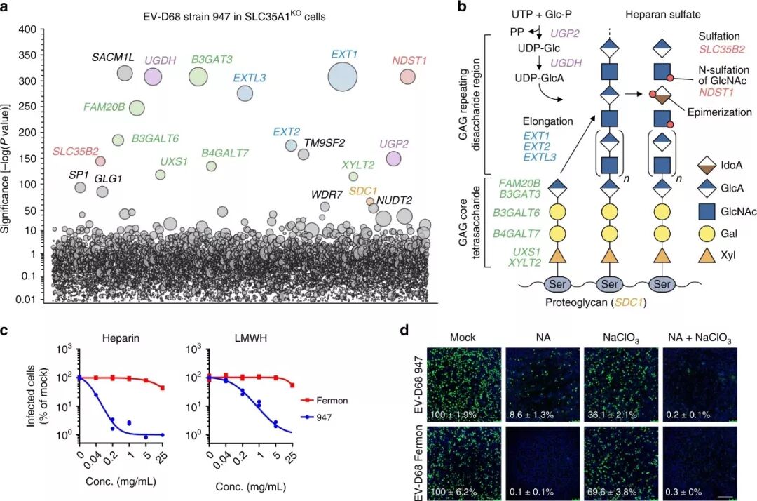
肠道病毒是人类疾病的主要原因。脂肪特异性磷脂酶A2(PLA2G16)最近被鉴定为泛肠道病毒宿主因子和潜在的药物靶点。 本研究,研究人员通过使用一种双糖受体结合的肠道病毒D68(EV-D68)株来鉴定PLA2G16逃避的可能机制。之前已经证明,这个毒株并不严格要求典型的EV-D68受体唾液酸,研究人员此次采用单倍体筛选来鉴定硫酸化糖胺聚糖(SGAG)作为其第二个糖链受体。值得注意的是,SGAG的参与使该病毒能够绕过PLA2G16。cryo-EM分析揭示了与唾液酸相比,SGAG通过结构变化刺激基因组从病毒粒子中释放,扩大了基因组出口的假定开口。 总之,本研究描述了一种可以绕过PLA2G16的肠道病毒,并识别出额外的病毒粒子不稳定性作为规避PLA2G16的潜在机制。
本期编辑:乌龟
https://www.nature.com/articles/s41467-019-11256-z
|